足协杯资格赛排位赛:西北青年人2-0泉州青工走走获第一
渡过难关!广州队连续多天开展线下特卖会自救,最终完成债务清欠
记者谈广州队筹集资金获得准入:广州球迷太好了
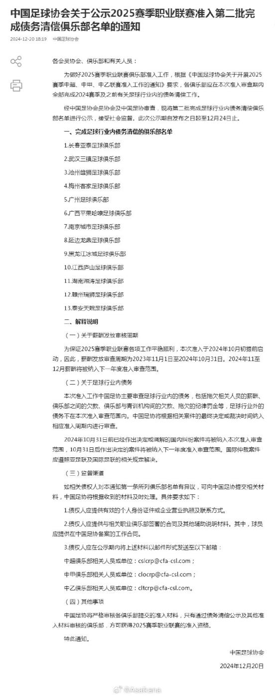
第二批完成债务清偿俱乐部名单,不在第一批名单的全员上榜
记者谈韦世豪声讨广州队:把账拿出来晒一晒,谁在说假话
矛盾在这❓韦世豪22年几乎免费踢球+分期付款 换得从广州免费离队
你怎么看❓韦世豪微博评论区两种声音:广州待你不薄vs欠债还钱
媒体人:即使有俱乐部会被处罚,也不会直接被判降级
绝大部分球队清欠都有问题!韦世豪算是代表所有球员喊出了一句
又来一个! 杨立瑜转发韦世豪微博:同问,广州怎么过的准入?
宋凯:可能出个文件,职业球员退役后不搞青训不允许到职业队执教
年薪或超700万!韦世豪、杨立瑜等曾与广州达协议,1-3年还清欠薪